电路图
电路图学习线性放大555电路图信号产生稳压电路图开关电源电路电池电源电路综合电源电路传感器电路图消费电子电路遥控电路图音视频电路控制电路图电机控制电路DIY电路图光电电路图医疗安防电路图
-
电动机的工作原理分析
电路图
电动机(Motors)是把电能转换成机械能的一种设备。它是利用通电线圈(也就是定子绕组)产生旋转磁场并作用于转子鼠笼式式闭合铝框形成磁电动力旋转扭矩。电动机按使用电源不同分为直...
阅读更多 -
可编程正弦波信号发生器电路图
电路图
为了能够产生一个可程控的、且具有一定幅度、频率精度高、波形失真小的正弦波,这里采用了一种新方法一离散存储法来实现。 原理电路图如图所示。由8031单片机电路、信号产生部...
阅读更多 -
RS232串口到RS485转换接口电路
电路图
下图是使用MAX485芯片设计了一个RS232到RS485的转换接口电路图。...
阅读更多 -
由单片机CMOS IC构成的四位半数显电压表电路图
电路图
这是由ICL7129单片CMOS IC构成的四位半数显电压表,配有矩阵多路扫描(100Hz)LCD(液晶显示)数显器,特别适用于制作高分辨率袖珍式万用表。具有自动调零功能而不需要外接调零电容,...
阅读更多 -
ADM2582E/ADM2587E组成的RS-485接口电路图
电路图
ADM2582E/ADM2587E采用isoPower集成式隔离DC/DC技术,是一款隔离的RS-485/RS-422收发器,可配置成半双工或全双工模式,通信速率分别为数据速率:16 Mbps/500kbps,采用20引脚宽体SOIC封装,管脚兼容...
阅读更多 -
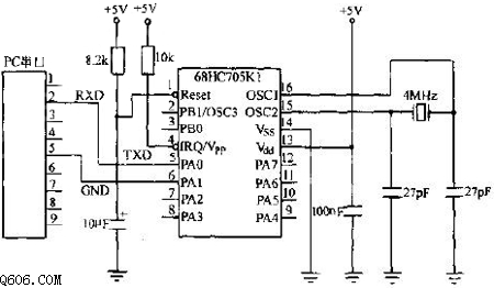
pc串口和mc68hc70-sk1微控制器之间的rs232传输电路图
电路图
电路在微控制器和主机PC的串口之间形成直接链路,通过软件技巧,在MARK逻辑“1”信号(-5V)时,把TXD线下拉到0V,而GND线则上拉到+5V.在这种情况下,PC读出RXD和GND脚之间的负电压。同...
阅读更多 -
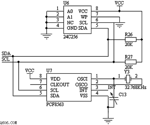
日历及时钟显示接口电路
电路图
如图所示,由EEPROM24C256和日历时钟芯片PCF8563组成。24C256是一款低电压、串行接口,容量为256K的存储器,用于存储测量的血压值。PCF8563是PHILIPS公司推出的一款工业级内含I2C总线的具有极...
阅读更多 -
prt电阻温度传感器型rs-232的接口电路图
电路图
本电路可与带RS232口的PC配用。传感器从RS232口获得工作电源,激励电流仅500uA。测温范围0~180摄氏度,在1Hz转换率时分辨率约0.1摄氏度。PRT与R1、R2和R3、R4串联组成桥路。LT1013对桥路的...
阅读更多 -
SM0038与单片机接口电路图
电路图
如图所示。SM0038对外只有3个引脚:VS、GND和1个脉冲信号输出引脚OUT,外形引脚如图二所示。与单片机接口非常方便,如图三所示。VCC接电源+5V并经电容进行滤波,以避免电源干扰; GND接...
阅读更多 -
SC-232/485接口电路图
电路图
此电路主要是用MC1488、MC1489把正负12V通信电平转换成TTL电平,经过光电隔离送到MAX1487变成485接口的差分信号。MAX1487可带128个区域控制器。适用于粮库、楼宇、泵站等。...
阅读更多
点击排行
多功能吊扇遥控调速电路
