继电器在使用过程中,由于各种原因,如产品质量不高、使用不当、维修不好等,常常发生各种各样的故障。对于电子继电器,因目前机车上所用种类还少,其故障及处理以及检查、试...
阅读更多传感器是借助于检测元件接收一种形式的信息,并按一定规律将它转换成另一种信息的装置。它获取的信息可以为各种物理量、化学量和生物量,转换后的信息也可以有多种形式。目前...
阅读更多
单片机主要作用是控制外围的器件,并实现一定的通信和数据处理。但在某些特定场合,不可避免地要用到数学运算,尽管单片机并不擅长实现算法和进行复杂的运算。下面主要是介绍...
阅读更多
先去找本电力电子书把几个拓扑的原理搞懂,然后买本《开关电源设计》学习。 建议还是看点理论知识,然后自己做点东西,比如先做个反激什么的,把整个控制原理都弄懂,参数设计...
阅读更多要彻底排除电气故障,必须清楚故障发生的原因,要迅速查明故障原因,除不断在工作中积累经验外,更重要的是能从理论上分析、解释产生故障的原因,即“知其然,还要知其所以然...
阅读更多我能不能把配电箱里的开关都换成漏电呢? 事实上,也有很多人这样做了。一般情况下,漏电开关只能作为最末端支路的支路开关。更不能将漏电开关作为主开关使用。 这是由于,照...
阅读更多虽然排除电气故障没有固定的模式,但在一般情况下,还是有一定规律的。 1、道德应充分了解故障发生式的情况 (1)详细询问操作者; (2)通过看、听、闻、摸等,是否发现如破裂...
阅读更多
漏电开关跳闸后,有可能不能合闸。这时候,要观察漏电开关的复位按钮,看是否已经突出。 红圈中,蓝色的为复位按钮 如果复位按钮突出,则证明电路中存在漏电。且只有将复位按...
阅读更多
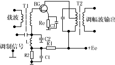
调幅电路是把调制信号和载波信号同时加在一个非线性元件上(例如晶体二极管或三极管)经非线性变换成新的频率分量,再利用谐振回路选出所需的频率成分。 调幅电路分为二极管调...
阅读更多
文中以塑壳断路器外部附件中的安装接线方式为例,对塑壳断路器的固定式安装、插拔式安装与抽出式安装三种安装方式进行解析,其中重点对抽出式安装方式进行详细说明,供用户在...
阅读更多
室内风扇电机和霍尔元件的检测